There is No AI Without Adoption: A Large Asset Manager Understands - Mind Map
Using job postings to interpret a company's strategy and priorities
Click through for FAQs and the source article
AI’s real challenge inside large financial institutions isn’t data, models, or even governance—it’s adoption. A recent job posting from a major asset manager reflects this truth perfectly: success now depends on how well firms translate technical capability into products people actually use. The questions below unpack what this shift means for asset managers, and why product thinking—not just AI expertise—is fast becoming the differentiator.
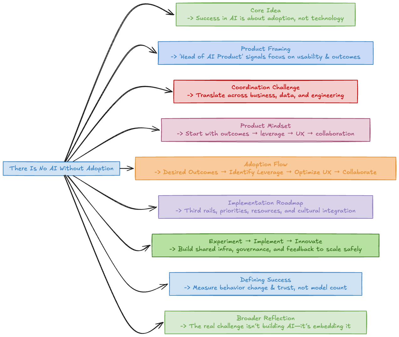
I. There Is No AI Without Adoption: One Large Asset Manager Seems to Understand
A. Core Idea
True success in enterprise AI isn’t just about technology—it’s about adoption.
A major asset manager’s Head of AI Product role signals that the firm understands this.
“Product” is the key word: the bridge between engineering and business outcomes.
II. The Role and Why It Matters
A. Head of AI Product Management
Tasked with leading an enterprise-wide AI strategy across Operations, Finance, Investments, Asset Management, and Insurance.
Focused on building roadmaps, driving adoption, and ensuring impact, not just deploying technology.
Represents a cultural shift: from “AI experiments” to AI as product.
B. Why Framing It as “Product” Matters
Product thinking forces empathy for users and accountability for outcomes.
Encourages iteration, prioritization, and translation between technical and non-technical teams.
Centers adoption as a design objective, not a happy accident.
III. The Core Challenge: Coordination and Translation
A. Horizontal & Vertical Complexity
Different departments have distinct objectives, languages, and priorities.
Aligning these requires fluency across business, data, and engineering.
B. The Translator Role
The AI Product Lead must bridge C-suite vision, engineering feasibility, and user reality.
Success hinges on creating shared understanding, not just shared tools.
IV. Product Mindset: The Missing Ingredient
A. From Capability to Product
At Tudor, tech innovation served investment outcomes—the “product” was performance.
Product management reframes that process: start with the outcome, define leverage, optimize user experience, and build collaboratively.
B. Lessons Learned
Building something great doesn’t ensure adoption.
Failed launches often result from misaligned incentives, unclear users, or missing collaboration.
Adoption must be intentional, designed in from the start.
V. The AI Adoption Flow
A. Sequence of Work
Desired Outcomes → Define what success looks like.
Identify Leverage → Find abstractions that create cross-functional value.
Optimize User Experience → Design tools that fit real workflows.
Collaborate on Build → Ensure buy-in and iteration across teams.
B. Core Principle
Adoption is a process, not an event—it evolves with user behavior, not just user feedback.
VI. The Roadmap for a New AI Product Leader
A. Understand the Third Rails
In asset management, governance, compliance, and data rules are design constraints.
Knowing them early enables faster, safer scaling.
B. Define and Prioritize Outcomes
Start with business impact: faster decisions, lower risk, better communication.
Align AI interventions with measurable outcomes.
C. Provide Requirements, Resources, and Cover
Enable collaboration with data, compute, and domain experts.
Create organizational “air cover” so innovation can fail fast and learn faster.
D. Experiment → Implement → Innovate
Large organizations can’t transform overnight; start with clear, representative use cases to learn what’s possible and what isn’t.
Implementation is about developing core infrastructure, governance, usage, and impact at scale.
Over time, implementation builds competence and trust until AI becomes part of the firm’s culture, laying the groundwork to reimagine how business is done.
E. Execute the Work
Measure adoption by observing behavior change, not dashboards.
Tailor communication for each audience: executives, engineers, and end users.
VII. Defining Success
A. Real Measure of Impact
Success = organizational behavior change + improved outcomes.
Adoption > sophistication.
B. The Duality of Engineering and Product
Engineering builds capability.
Product builds trust and adoption.Both are essential for durable impact.
VIII. Broader Reflections
A. Context and Perspective
From the PC to GenAI, technology’s compounding effect has been extraordinary.
Amid hype and skepticism, balance comes from focusing on users and outcomes.
B. The Big Takeaway
Job postings reveal strategy: where firms spend, what they prioritize, and who they trust to lead.
This one shows a firm that understands the real challenge of AI isn’t building it—it’s embedding it.
One of our motivations for starting AInvestor was to create a reason to actively engage with AI in an operational setting—learning by doing. I maintain active editorial oversight of instruction, model, and platform choices, but much of the above summary was written by AI. In the context of what we’re doing, I see this as a feature, not a bug. By experiencing the highs, and yes, the lows, we can better understand both the possibilities and the limitations of this new generation of AI.
Disclaimer: The information contained in this newsletter is intended for educational purposes only and should not be construed as financial advice. Please consult with a qualified financial advisor before making any investment decisions. Additionally, please note that we at AInvestor may or may not have a position in any of the companies mentioned herein. This is not a recommendation to buy or sell any security. The information contained herein is presented in good faith on a best efforts basis


